株洲市粮食和物资储备“十四五”发展规划
发布日期:2021-11-17信息来源:市商务和粮食局
根据《株洲市国民经济和社会发展第十四个五年规划和二〇三五年远景目标纲要》,结合行业发展实际,为进一步推进粮食安全与发展的体制机制创新,提升全市粮食和物资储备及应急物资的保障能力和治理效能,制定本规划。
第一章 发展基础
“十三五”期间,在株洲市委、市政府的正确领导及省粮食和物资储备局的大力支持下,全市商务和粮食系统按照“聚焦核心职能、推动改革发展、打造粮储湘军”的要求,认真贯彻保障国家粮食安全战略,全面落实粮食安全省长责任制,保供应、稳粮价、促粮安,推动了全市粮食和物资储备高质量发展,基本完成了“十三五”发展目标,为株洲经济社会发展提供了坚强保障。
第一节 发展现状
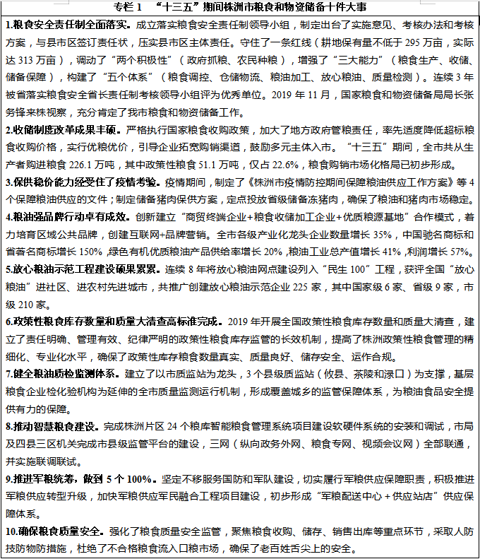
粮食安全责任制全面落实。出台了政策,出台了《株洲市全面落实粮食安全省长责任制实施意见》《株洲市保粮食安全工作方案》《株洲市支持粮食生产的若干政策措施》等一系列政策文件。成立了机构,建立了由分管农业和商贸两位副市长任组长,市商务和粮食局、财政局、农业农村局等部门为成员的全面落实粮食安全责任制考核领导小组。强化了考核,出台了粮食安全考核方案和考核办法,压实县市区主体责任,确保全市落实粮食安全责任制工作争先进位。取得了成效,守住了耕地保有量不低于295万亩的红线,实际面积达313万亩,调动了政府抓粮和农民种粮两个积极性,增强了粮食生产、收储、储备保障三大能力,构建了粮食调控、仓储物流、粮油加工、放心粮油、质量检测五大体系。连续三年获得“全省粮食安全责任制考核优秀单位”荣誉称号。2020年,1人获得全国粮食和物资储备系统先进工作者称号。
宏观调控能力显著增强。仓储物流建设全面发展,“十三五”期间共争取国家、省级专项资金7086万元,建设项目41个。智能粮库改造24个库点,增加储粮仓容15.55万吨,基本形成了以渌口粮库为中心,县级储备库为骨干、一线收纳库为补充的粮油仓储物流体系。储备粮管理更为规范,超额完成了省局下达的市县储备任务,修订了《株洲市市级储备粮管理办法》,全面完成了各级储备粮轮换任务,春秋两季“一符四无”仓储规范化管理检查合格率100%。粮食价格监测得到加强,坚持粮油市场日监测、周报告和全省重点粮油加工企业情况报送制度,有效监测粮食市场,保持了粮食市场供应和价格基本稳定。应急体系建设更加完善,建立了102家应急企业,开展粮食应急培训和演练,确保关键时刻调得出、供得上。军粮供应全面保障,建立了军粮供应军地联席会议制度,全面完成了危仓老库(军粮专项)维修改造及军粮区域配送中心等项目建设,做到了5个100%。
收储制度改革成效明显。严格执行国家粮食收购政策,积极做好最低价收购工作,实现了“先检后收、优质优价、应收尽收、分仓储存”,确保粮农余粮卖得出,在2020年全省粮食收购现场推进会上作典型发言。全面压实地方政府管粮责任,实行定点收购、定向处置,严防不符合食品安全标准的粮食流入口粮市场。率先在省内试行在政策性粮食收购中适度降低镉超标粮食收购价格。全力推行粮食购销市场化改革,“十三五”期间,全市政策性粮食收购量为51.1万吨,仅占总收购量的22.6%,粮食购销市场化格局初步形成。
粮油产业发展卓有成效。粮油产业量质齐升,2020年粮油加工业总产值达66.7亿元,实现利润3.3亿元,分别较“十二五”期间增长8.02%和14.3%。龙头企业逐年壮大,现有市级以上龙头企业76家,其中:国家级龙头企业1家,省级龙头企业19家,市级龙头企业56家,省级龙头企业和市级龙头企业分别较“十二五”期间增长了137%和44%。项目建设稳步推进,“十三五”期间共争取国家“优质粮油工程”、省“千亿产业”资金等专项资金1.2亿元,建设项目60余个,投资总额达10亿元。“放心粮油”工程深入开展,连续8年将放心粮油网点建设列入“民生100”工程,获评全国“放心粮油”进农村、进社区先进城市,共推广创建放心粮油示范企业225家,其中国家级6家、省级9家,市级210家,分别比“十二五”期间增长了100%、80%和110%。品牌建设成果丰硕,创建中国驰名商标3个,省著名商标20个,分别比“十二五”期间增长了200%和150%。
粮食监管能力全面提升。完善了质监体系,提质升级了市质监站,新建了攸县、茶陵县、渌口区等一批县级粮食质量监测站,建立了以市质监站为龙头,三个县级质监站为支撑,基层粮食企业检化验机构为延伸的全市质量监测运行机制,形成了基本覆盖产粮大县的粮食质量监测体系,为粮油食品安全提供有力的保障。提升了监管水平,建立收购粮食质量溯源制度,落实政策性粮食销售出库质量检验制度,强化对中央划转湖南省的最低收购价超标稻谷和地方政府临储超标稻谷的处置监管力度。提升了库存管理水平,开展了政策性粮食库存数量和质量大清查、“隐患大排查、问题大整改、队伍大整顿”活动和涉粮问题“回头看”等专项行动,建立了责任明确、管理有效、纪律严明的政策性粮食库存监管的长效机制,提高了政策性粮食管理的精细化、专业化水平,确保了政策性粮食数量真实、质量良好、储存安全、运作合规。
物资储备工作渐入佳境。理顺了工作职责,2019年根据“三定”方案,从民政部门划入救灾物资储备职责,同时整合了商务方面的生活必需品储备职责,新设立物资储备科,与应急管理等部门制定了《救灾物资使用管理联动机制》。建成了救灾物资储备库,协调、督促、推进市救灾物资储备库项目建设并于2020年投入使用。彰显了担当作为,在2019年的抗洪救灾工作中,及时组织调运生活物资支援受灾地区。2020年春节前夕,在全市16个投放点共投放储备冻猪肉140吨,稳定了猪肉价格。在2020年的新冠肺炎疫情防控工作中,积极争取防疫物资,及时分配到企业,助力疫情防控和复工复产。
“十三五”期间,我市粮食和物资储备工作还存在短板和不足,具体表现在:粮食加工及物流产业亟待优化,稻米、食用油和食品加工企业占比较低,加工行业集中度低,精深加工不够、产品附加值低,粮食物流产业发展滞后,粮食行业科技创新贡献率低,产品竞争能力不强。粮食重金属污染问题凸显,合格粮源偏紧,粮食产业转型发展和监管工作面临较大压力。应急物资管理不够完善,应急仓储设施建设还未达标,保管效率不高,储备方式单一,规模和结构有待优化。人才队伍建设有待提高,粮食行政管理机构改革后队伍弱化,经营管理类人员学历普遍不高,专业人才和高层次人才匮乏。
表1 “十三五”时期粮食行业主要统计数据


第二节 发展机遇
国家高度重视粮食安全工作。党的十八大以来,以习近平同志为核心的党中央高度重视粮食和物资储备工作,提出了“确保谷物基本自给、口粮绝对安全”的新粮食安全观,确立了以我为主、立足国内、确保产能、适度进口、科技支撑的国家粮食安全战略。习近平总书记指出:“手中有粮、心中不慌在任何时候都是真理”“确保国家粮食安全,把中国人的饭碗牢牢端在自己手中”。面对新冠疫情,党中央、国务院把保粮食能源安全作为“六稳、六保”工作举措内容。2020年12月,中央农村工作会议首次提出地方各级党委和政府要扛起粮食安全的政治责任,实行党政同责。粮食安全和物资储备重视程度提升到前所未有的高度。
国家粮食物流规划出台。国家将建立长江沿线和京广沿线粮食流通走廊,确定“两江”(长江、湘江)和“两线”(京广、浙赣)作为物流项目的重点选址区。株洲作为重要的交通枢纽,两线贯通,通江达海,株洲北站作为全国十大路网性编组站,是沟通华东、华南、西南和北方的交通枢纽,发展粮食物流有着得天独厚的区位优势。
湖南“三高四新”战略提出。习近平总书记在2020年9月考察湖南时强调“要扛稳粮食安全的重任,稳步提升粮食产能”“着力打造国家重要先进制造业、具有核心竞争力的科技创新、内陆地区改革开放的高地,在高质量发展上闯出新路子,在构建新发展格局中展现新作为,在推动中部地区崛起和长江经济带发展中彰显新担当”,是我市粮食和物资储备行业发展的总方向。湖南省正处于粮食和物资储备深化改革、转型发展的关键时期,所提出或实施的“粮食千亿产业”“优质粮油工程”等一系列政策措施,以及打造“政治过硬、爱粮爱储、创新担当、争创一流”粮储湘军的要求,将进一步助推我市粮食产业高质量发展。
城乡居民粮油消费升级。近年来,居民的生活水平普遍得到提升。随着供给侧结构性改革的深入推进,粮食消费结构将发生较大改变,产品需求呈现多元化发展,高端、优质粮油食品将越来越受到消费者青睐。粮食消费将逐步向优质化、功能化、营养化、个性化方向转变,需求朝更加注重安全、营养保健和方便快捷方向发展。在吃饱吃好的基础上,粮食消费已经从生活消费向品牌消费转变,粮食消费结构性的变化,为粮食产业链的转型升级、高质量发展提供了战略性机遇。
第三节 面临挑战
粮食安全与发展面临巨大挑战。2019年以来,全球接连爆发了非洲沙漠蝗灾、澳大利亚森林大火,尤其是新冠肺炎疫情持续加剧了粮食市场波动,局部地区出现了粮食短缺、面粉食品等价格上涨等现象。为保障粮食安全以求自保,一些国家暂停大米、小麦等农产品出口,全球范围的粮食安全焦虑显现,国家粮食安全不稳定因素增加,加上粮食在收购、运输、消费等环节浪费严重,我国粮食紧平衡状态持续。
土壤重金属污染情况不容乐观。株洲是新中国第一批建设的工业城市,局部地区水土受重金属污染影响,加之土壤重金属本底值偏高,导致部分粮食食品安全指标难以达到国家标准。“十三五”时期,湖南启动了长株潭地区重金属污染耕地治理工程,对部分重金属污染较重的地区实行了休耕轮作,但与国家标准相比还存在着一定差距。2020年云南“镉大米舆情”给粮食产业发展蒙上了阴影。以上多重因素影响,导致全市部分大米加工企业停工停产,粮食企业发展信心不足,粮食及加工产品外销严重受挫,粮食产业发展面临前所未有的挑战。
第二章 发展战略
“十四五”期间,要准确把握粮食和物资储备新形势和新任务,紧密结合株洲粮食和物资储备工作实际,找准发展定位、明确主攻方向,全面提升粮食和物资储备保障能力、管理水平,坚决守住粮食安全底线。
第一节 指导思想
以习近平新时代中国特色社会主义思想和习近平总书记考察湖南时重要讲话精神为指导,全面贯彻党的十九大和十九届二中、三中、四中、五中全会精神,立足新发展阶段,贯彻新发展理念,构建新发展格局,以推动粮食经济高质量发展为主题,贯彻落实国家粮食安全、湖南“三高四新”战略和株洲市建设湘赣边乡村振兴示范区的要求,全面筑牢粮食安全防线,全力创建“央地联动保粮安先行区”和“湘赣边区域粮食和物资储备管理合作示范区”,切实加强粮食安全、产业发展、物资储备三大体系建设,实现粮食安全管理和行业治理能力现代化,全面构建更高层次、更高质量、更有效率、更可持续的粮食安全和应急保障体系。
第二节 基本原则
市场主导与政府引导相结合。充分发挥市场在合理配置粮食资源、服务粮食宏观调控、组织粮食流通等方面的决定性作用,突出粮油企业的市场主体地位,不断激发企业发展活力。积极发挥政府在营造良好的营商环境、保障国家粮食安全、物资储备等方面的规划、统筹、扶持等重要作用。
问题导向与目标引领相结合。紧盯国家和湖南省关于粮食安全的战略部署,针对我市当前存在企业龙头规模不大、品牌不响、竞争力不强等问题,加快行业改革发展步伐,完善扶持政策,不断补齐发展短板。以国家、省、市“十四五”发展规划中的粮食和物资储备新目标、新任务为引领,突出重点、分类实施、协同推进,完善相关政策措施,注重发挥制度的整体功效,全面形成依法管粮管储、依法行政的良好局面,全面破解发展瓶颈。
高质量发展与粮食安全相结合。按照“高质高效、保障有力”的总要求,准确把握粮食安全与粮食经济效益、创新发展与安全高效的关系,实现市场调节的基本功能,把高质量发展要求贯穿到行业发展的全过程和各环节,通过不断推进体制机制、核心技术、产业模式、经营业态等方面的创新,在实现高质量发展的同时提升粮食安全的科技支撑作用。
节粮惜粮与减损增效相结合。开展粮食节约行动,大力促进节粮减损,反对粮食浪费,有效减少流通、加工、存储和消费环节的粮食损耗浪费,增加粮食有效供给。
第三节 发展思路
围绕一个中心、创建两个区域、完善三大体系、加快“四库”建设、促进五优联动、实施六大工程,概括为“123456”发展思路。
围绕“保粮食安全”这一中心。推动市县两级党委和政府扛稳粮食安全的政治责任,实行党政同责,积极发挥粮食安全责任制考核指挥棒作用,有效确保粮食安全落实、落细、落地。
创建“央地联动保粮安先行区”和“湘赣边区域粮食和物资储备管理合作示范区”两个区域。与在株粮食和物资储备央企加强在购销、轮换、调控等方面的合作,不断完善中央和地方储备在保供、调控、应急等全方位、多领域的协同工作机制,全力创建资源共享、优势互补、合作共赢的“央地联动保粮安先行区”。推动与吉安市、萍乡市、郴州市等湘赣边区域重点地市的粮食和物资储备部门建立“共享、协同、创新”的战略合作关系,签订全方位协同合作协议,建立定期协商制度,加强在购销轮换、应急保供、加工物流、流通监管、品牌建设、人才队伍等各方面的交流与合作,创建“湘赣边区域粮食和物资储备管理合作示范区”。
完善“粮食安全、产业发展、物资储备”三大体系。依托科技创新稳步提高粮食产能,通过科学管理不断提升管粮管储能力,确保粮食数量和质量安全,禁止不合格粮油流入市场,坚决守好“粮食安全”底线。积极融入国家乡村振兴战略,大力促进粮食产业链、价值链、供应链“三链协同”,促进一、二、三产业融合发展,积极引导企业以市场需求为导向,打造多品种、多品牌、全产业链共同发展的良好局面,形成粮食兴、产业旺、经济强的良性循环。按照“全市统筹、分类管理、分级负责、统一调度”的原则,建立健全物资储备和调拨管理制度,确保关键时刻调得动、应得急、用得上。
加快“安全粮库、智慧粮库、绿色粮库、文化粮库”建设。开展“绿色仓储”行动,突出党建治库、业务立库、人才兴库,实施粮食仓储物流功能提升,重点做到设施现代化、储粮科学化、管理规范化、服务优质化、队伍专业化、环境生态化,引导促进全市粮食仓储工作高质量发展。
促进粮食产购储加销“五优联动”。通过“绿色消费”行动,从“田间到餐桌”各环节入手,促进“产购储加销”顺畅有序衔接,有力促进“优粮优产、优粮优购、优粮优储、优粮优加、优粮优销”的良性互动。通过供需关系引导粮食种植结构调整,促进全市优质粮油“优粮优产”。坚持政府与市场两手协同发力,推动优质优价市场机制的全面形成,助力“优粮优购”。坚持藏粮于地、藏粮于技、藏粮于市,加快全市粮食产后服务中心建设,提高仓储管理水平,促进“优粮优储”。发挥龙头企业示范引领作用,进一步做大做强株洲粮油加工业,带动“优粮优加”。鼓励企业探索粮食产业新模式、新业态,积极引导和支持有条件的粮食企业走出去,实现“优粮优销”。
实施“粮安保障、应急体系、产业升级、优质粮油、流通监管、物资储备”六大工程。通过粮食安全责任制考核这个抓手,切实保证市县两级党委政府履行主体责任,为粮食安全提供制度保障。完善粮食应急预案,提升粮食应急体系建设,切实提高应急保障能力。适当运用激励政策激发粮油市场活力,引导产业转型升级。不断调优产业结构、发展销售新模式和提升产品品质,为消费者提供优质的粮油消费体验。依托科技支撑严格粮食流通监管,服务企业的同时守住质量安全底线。加快建设统一的粮食和物资储备应急指挥中心,加强对接协同联动,发挥好监测防控、应急处置等功能作用。
第四节 发展目标
到2025年,全市粮食安全调控和应急物资储备能力全面提升,现代粮食产业全面发展,依法管粮管储全面提高,监督效能明显增强,基础设施建设不断完善,行业现代治理能力稳步提高。
粮食安全保障迈上新台阶。全力推进粮食安全保障工程,全面落实粮食安全责任制,改革完善体制机制,丰富粮食宏观调控手段,提高地方储备效能。促进粮食“产购储加销”的五优联动,不断强化粮食质量安全管理,坚决执行粮食收购、储存和出库安全操作规范,切实防范和化解粮食安全风险隐患,全面维护国家粮食安全。到2025年,实现建设完好仓容120万吨、油罐罐容2万吨,建成质量监测机构7个,年收购总量、销售总量分别达到45万吨和55万吨,地方储备粮达到15万吨。
产业发展质效实现新突破。着力推进“粮油产业升级工程”和“优质粮油工程”,提高粮食产业的规模、质量和效益,粮食信息化、智能化水平明显提升。鼓励粮油企业深度融入全球农业和食品产业发展全链条,更好地利用国际资源有效支持国内粮食的多层次需求,培育1-2家拥有核心竞争力、辐射范围广、带动能力强的粮油加工和物流龙头企业,培育一批区域性知名粮油品牌。力争到2025年,实现粮油加工总产值100亿元,利润总额10亿元,粮油加工产能300万吨。
应急保障能力取得新进展。加快推进应急体系和物资储备工程建设,不断优化项目建设布局,全面提高储备管理水平,初步形成市储备与县区储备、政府储备与企业储备互为补充的协同发展格局,构建权责清晰、运行规范、监管有效、效能突出的物资储备体系,全面提高应急反应速度和保障能力。到2025年,全市应急企业达150家,地方储备粮达到15万吨,全市猪肉合理储备规模为2800吨,储备食用油3000吨,基本满足全市应急物资保障需要。
依法管粮管储步入新格局。进一步强化粮食流通监管工程,认真贯彻执行《粮食流通管理条例》,深化粮食流通管理制度改革,全面提高依法管粮管储水平。依法规范粮食流通各环节监管,有效堵塞监管漏洞,加快推进粮油经营诚信体系建设,全面形成粮食流通有法可依、有法必依的管理新格局。
人才队伍建设达到新水平。全面实施“人才兴粮、人才兴储”战略,不断优化人才队伍结构,健全人才培养体系,为行业发展提供人才保障。引进一批适应粮食加工、物流、信息化等需求的新型专业人才,培养一批业务能力突出的经营管理人才。加强与粮油科研院所合作,通过联合培养、短期集训、远程教育等方式,促进人才队伍质量提升。引导粮油企业学习借鉴先进人力资源管理理念和方法,健全企业招聘、绩效、培训、奖励制度。
表2 “十四五”粮食行业发展主要指标


第三章 发展任务
坚持统筹发展和安全,全面落实粮安责任制考核,重点实施“粮安保障、应急体系、产业升级、优质粮油、流通监管、物资储备”六大工程,构建更高层次、更高质量、更有效率、更可持续的粮食安全和应急物资储备安全保障体系。
第一节 推进粮安保障工程
构建粮食宏观调控体系,完善市级储备粮管理办法,规范储备粮管理,开展节粮减损和产销合作,发展现代粮食物流,强化粮油供应链建设,全力推进粮安保障工程。
提高流通宏观调控水平。夯实粮食安全基础,积极引领粮食生产、流通、产业发展,不断完善粮食流通体制机制,全面提升粮食宏观调控能力。推进粮食流通现代化,着力建设链条优化、衔接顺畅、运转高效、保障有力的“产购储加销”体系,发展大宗粮食现货交易、“网上粮店”等多种销售方式,促进线上线下融合。统筹利用好国内外“两个市场、两种资源”,积极防范输入性、传导性风险。
切实保障粮食储备安全。完成地方储备任务,科学确定和充实储备数量和规模,不断优化储备布局和品种结构。按照“总量合理、渐进到位、压实责任”的原则督促指导规模以上粮食加工企业建立企业社会责任储备,确保粮食储备数量真实、质量良好。充实成品粮储备,市区及市场易波动地区按7-10天、各县市政府所在地主城区按5-7天市场供应量建立成品粮油(含必要小包装)储备。改革完善储备粮体制,加快建立全市粮食储备运行多部门协调机制,推动地方储备和中央储备协调联动形成调控合力,坚持政策性和经营性职能分开原则,严格储备费用管理。探索建立储备粮轮换风险补偿等机制。建立仓储管理制度体系,提升储备管理制度化、规范化、精细化、标准化、科学化水平。进一步完善储备承储条件、质量管理、轮换管理、业务考核等方面配套制度体系建设。
推进收储制度改革。严格执行国家粮食收购政策,健全收购资金保障、运力协调、产销衔接等机制,充分挖掘本地可用仓容,合理增设收购网点,确保收购有序开展。统筹政策性收购与市场收购,坚持市场化改革取向,树立优粮优价导向,创新经营方式,在政策引导、资金保障等方面采取措施,充分调动多元主体入市积极性,推动形成主体多元、渠道多样、优粮优价的市场化收购新格局。做好优质服务,完善粮食收购存储网络,健全专业化、社会化服务体系,优化执行预案和具体操作办法,保护和调动粮农积极性。
加快基础设施建设。构建“网络健全、布局合理、功能齐全、技术先进、管理科学”的国有粮食收储体系,加快“四散”(散储、散运、散装、散卸)设施建设,运用新材料和新工艺,做好粮食仓库的维修改造工作,全面利用低耗高效的通风系统,不断优化仓储设施硬件水平。以省市储备库为龙头,以现有仓容为基础,以攸县、醴陵、茶陵等粮油批发市场为节点,组建仓储联合体。积极争取上级资金新建20万吨仓容量,到“十四五”期末,打造3个省级示范库,全市地方储备粮四合一储粮新技术覆盖率达到100%,“四无一符”和仓储规范化管理优秀率100%,仓储智能化建设覆盖率100%。
提高行业信息化水平。立足现有条件,通过整合资源、打通数据、贯通应用,全面建成统一的标准规范、基础设施、数据资源、安全支撑、运行保障体系。提高覆盖面。继续推动粮食批发市场、重点粮油加工企业、粮食质量安全监测网络、应急储备、军粮供应管理等信息化建设,整合纳入系统覆盖范围,力争全面实现真正意义上的“一整两通”和“两个全覆盖”目标。提升应用度。建立健全系统标准规范框架和互联互通、数据及接口等基础通用标准规范,全面实现横向打通粮食和物资储备各业务,纵向贯穿省市县库各层级的信息系统“部落群”,基本实现政务服务、储备监管、监测预警、指挥调度等“看得见、呼得通、调得动”的目标。发挥作用力。加快信息技术与业务管理深度融合,充分发挥信息化“加速器”“助推器”作用,通过在职培训、政策鼓励、业务规范、考核评估等行政手段,推动系统运维管理良性循环,力争“十四五”末,粮食行业管理、大型加工企业、储备企业、军粮供应信息化应用达100%。
推动军粮供应军民融合发展。适应部队遂行多样化军事任务的需求,布点扩面、整合资源,探索本地直接收购、本土企业代储等方式,做好军粮供应工作,按照“五统一、五优、两有、一拓展”标准,推动株洲军粮区域配送中心和放心粮油示范站店建设,形成配送中心、供应站店、部队三级军粮供应保障格局。继续加强株洲军粮品牌建设,力争培育1家以上粮油企业进入国家粮食电子交易平台军粮筹措板块,打造株洲军粮供应全要素、多领域、高效益的军民融合发展新格局。
开展“节粮减损”行动。发挥流通对生产的倒逼和对消费的引导作用,主动对接农业农村、市场监管等部门,切实降低粮食在收割环节的损失,避免粮食在餐饮环节的浪费,推动全产业链的节粮减损,力争粮食损失率降低10%以上。倡导科学文明消费方式,鼓励推行“N-1”点餐模式,营造爱粮节粮的浓厚社会氛围。
推进产销合作。创建完善粮食产销合作形式,构建我市粮食部门与粮食主销省市及湘赣边区域之间“产销互补、互惠互利、双方共赢”的战略合作关系,逐步建立起“丰歉保障、利益共享、风险共担、长期稳定”的粮食产销合作机制,全力建设好“湘赣边区域粮食和物资储备管理合作示范区”。实施“走出去”战略,支持株洲粮企到主销区签订绿色优质粮食订单,或委托粮食企业与农户签订粮食收购订单。实施“引进来”战略,鼓励和支持主销区粮企到株洲建立异地粮食储备,签订委托代储合同。促进“产购储加销”顺畅有序衔接。

第二节 构建应急体系工程
按照平时服务、急时保供、战时应急的粮储供应要求,形成逐级保障、层级响应,小灾市域自救、大灾区域救助的应急保障体系。
完善粮食应急保障体系。健全工作机制,完善《株洲市粮食应急预案》,组织重点应急企业开展应急加工、快速调运等综合演练,切实提高粮食突发事件的协同应对能力,确保处置突发事件时能够反应迅速、灵敏高效。健全应急供应网点,加快“放心粮油”示范店、军粮供应站点、超市等粮食应急供应网点建设,确保每个乡镇、街道至少设立1个粮食应急供应点。加强粮食安全应急管理。建立统一调配制度,不断完善跨区域粮食应急储运协调机制,形成涵盖成品粮批发市场、粮食物流中心、粮食购销企业军粮供应站、重点应急加工企业和大型超市配送中心的多层次、全方位的应急供应和配送网络。
提高粮食市场监测预警能力。建立健全粮食预警队伍,成立市级粮食监测预警机构,搭建多部门数据共享平台,建立分析研判工作机制。加强与各县市区粮食部门协同联动,全面监测、分析粮食供求和市场动态数据信息,准确把握全市粮食市场运行态势。健全粮食市场监管网络,进一步完善监测网点功能,升级改造监测网点信息自动采集报送系统,建立覆盖全市的粮食价格测报体系和粮食安全预警机制。强化粮食预警监测能力建设,依托国家粮食和物资储备局和省局市场监测预警体系,统筹运用行政和市场化、信息化手段,全面拓宽粮食市场监测内容范围,强化预期管理和信息引导,增强粮情监测预警的系统性、前瞻性和时效性,进一步提高服务决策、服务行业、服务社会的能力和水平。
提升粮食应急加工能力。提高粮食应急加工产能,按区域、规模、品种认定一批粮食应急加工企业,每年度根据企业运行情况和加工能力动态调整,满足全市粮食应急需求。提高粮食应急加工水平,鼓励市级粮食应急加工骨干企业开展设备升级改造工作,推进应急加工骨干企业配备小包装灌装设备、应急发电机、应急运输车辆和粮食质量检验检测设备等。
夯实粮食应急主体责任。统筹建立粮食和物资储备应急指挥中心,改造建设一批粮食加工、仓储、运输、配送等功能齐全的市县两级应急保障中心。按照属地原则,实行分类管理、分级负责、属地保障,形成逐级保障、层级响应、小灾市域自救、大灾省级及以上区域救助的粮食应急保障机制。
第三节 促进产业升级工程
坚持“粮头食尾”和“农头工尾”,以实现高质量发展为目标,积极推进“三链协同”,全力实施“四轮驱动”,不断夯实安全生产基础,助推粮食产业经济做大做强。
推进“三链协同”。推进产业链、价值链、供应链协同发展,增创粮食产业发展新优势。延伸粮油产业链,因地制宜实施“建链、补链、强链”,引导企业加强产业链上下游合作,鼓励龙头企业与种粮大户、家庭农场、农民合作社结成粮食产业化经营联合体和利益共同体,发展优质专用特色粮食产业。推广产后服务带动、精深加工主导、商贸物流引领等模式。提升粮油价值链,积极引导企业以市场需求为导向,增品种、提品质、创品牌,提高产品附加值。支持食用植物油加工企业调整产业和产品结构,运用冷榨膨化、低温负压浸出、分子蒸馏等新技术提高出油率,开发更多优质、多样、个性、定制化的食用油脂产品满足不同人群的需要。鼓励企业在粮油种植、加工环节与农耕体验、旅游休闲、文化教育、健康养生等领域深度融合。提倡稻谷等口粮品种适度加工,加强粮油副产物循环、全值和梯次利用,提升稻壳米糠、油料饼粕等副产物综合利用率。重点支持和鼓励1-2家龙头企业发展粮油精深加工和副产品循环利用。打造粮油供应链,鼓励企业发展粮油电子商务和新型粮油零售业态,建立优质粮油平台交易体系,采取直采、直供、直销等方式,扩大粮企、商超对接等产销衔接方式,实现降本增效。
实施“四轮驱动”。项目建设驱动。积极争取国家局“六大行动”和省局“粮油千亿产业”等项目资金扶持,加强项目策划包装,培育壮大湘渌米业、攸县城关国家粮库、仙竹米业、金湘米业、红星盛康油脂、金桥生态林农、金湘江油脂等骨干粮油收储加工企业,改造提升一批新技术释放新动能,引领农村一、二、三产融合发展,将粮食资源优势转变为经济优势。品牌创建驱动。持续深化“株洲市粮油产业强品牌”行动,突出打造区域公共品牌,做强做响“康御”“炎米神”“攸膳”“攸河”“金湘”“金紫峰”等地方粮食品牌,进一步扩大株洲粮食品牌影响力。通过政府引导、市场运作、企业自愿等方式,推进品牌整合。充分利用多种媒体、会展大力推介品牌,积极开拓销售市场。改革创新驱动。充分发挥国有粮库开展粮食加工的设备和人才等优势,积极推动龙头企业进行股份制重组,优化股权结构,培育1家以上粮食产业化龙头企业上市。促进龙头企业与央企、国内优势企业以及电商、物流等企业合资或合作,促进粮油加工企业与购销企业联合。科技创新驱动。大力实施“科技兴粮”战略,探索建立以政府为主导的多元化、多渠道的粮油科研投入格局,建立以企业为主体、市场为导向、院校为依托的产学研合作项目实施机制。鼓励企业自主研发和技术革新,推动粮油加工业新技术应用和新产品研发。
夯实安全生产基础。强化企业安全生产主体责任和部门监管责任,按照“三个必须”和 “党政同责、一岗双责、失职追责、齐抓共管”的要求,构建安全生产长效机制。全面推行粮食仓储企业安全生产标准化,改善安全生产条件,增强从业人员的安全生产意识。推进重大事故隐患治理“一单四制”(重大事故隐患清单和交办制、台账制、销号制、通报制)向企业延伸。淘汰不利于安全生产的技术、装备和操作方法,及时排除安全隐患。
第四节 实施优质粮油工程
加强“放心粮油”示范工程建设,积极推动粮食“四库”建设,促进产购储加销的“五优联动”,将优质高效要求贯穿到粮食产业发展的全过程、全领域。
加快“放心粮油”示范工程建设。打造“放心粮油”示范工程3.0版,支持放心粮油示范加工企业发展放心粮油示范网点,确保放心粮油库存充足、价格平稳、供应稳定。通过培育市县两级“放心粮油”销售网络、组建“放心粮油”配送中心、构建“网上粮店”服务信息平台的三步走的“放心粮油工程”建设,实现居民粮油消费的质量、计量、价格、供给和服务“五放心”。
推动“四库”建设。全力实施“绿色仓储”行动,抓好安全生产,建设涵盖粮食收购、储存、加工、流通等环节的安全粮库,当好国家粮食安全的“压舱石”,既为产业发展提供坚实基础,又为粮食流通提供重要载体。通过物联网、自动化、实景模拟、大数据等智能技术的实施,形成涵盖粮食出入库作业、粮情检测、通风作业、气调作业等日常作业以及购销经营、运营决策的全方位信息化网络,打造高度信息化的智慧粮库。采用机械通风、谷物冷却、环流熏蒸、粮情测控“四合一”科学储粮技术,有效控制粮库粮温波动、抑制虫害,实现绿色粮库的储存安全和减排降耗目标。推动以爱粮节粮为主题的粮库文化建设,实现粮仓整洁悦目、管理有序,建好文化粮库。通过“四库”建设确保优粮优储,常储常新。

加快优质绿色粮油产品进程。通过转方式、调结构,与农业农村部门携手加快粮食种植区域布局调整,加大粮食订单生产力度,加快降镉技术的开发利用,实行保质“关口前移”,从种子、农药、化肥等源头和生产耕作方式入手,实现粮食品种和结构调整。积极推进优质粮食工程建设,深入实施“三链协同”“五优联动”,统筹开展粮食绿色仓储、粮机装备、品牌营销、供给品质、质量追溯、应急能力等“六项行动”,推进粮食产业向绿色化、优质化、特色化、品牌化方向发展。全面开展好粮油产品标准引领、质量测评、品牌培育、健康消费宣传、营销渠道和平台建设以及试点示范,带动绿色优质粮食产品的升级扩版。调优产品结构,开发绿色优质、营养健康的粮油新产品,增加多元化、定制化、个性化产品供给,促进优质粮食产品的营养升级扩版。
加强粮食质量溯源体系建设。强化粮食质量监测,实现产粮大县粮食质量监测机构全覆盖、3个县级粮食质量监测机构获得相应资质。充分发挥市级粮食质监的作用,探索粮食质监机构与龙头企业合作,为企业提供无偿检验监测服务,推动单一检测服务向技术咨询、标准研制、检测培训等综合服务转变。建立粮食质量安全追溯体系,通过区块链技术、磁性标签和APP的粮油食品溯源防伪技术,应用粮油食品流通溯源防伪和数字化服务系统,打造粮油食品从“田间”到“餐桌”的全链条、全周期、全覆盖安全流通追溯体系,严防不符合食品安全标准的粮食流入口粮市场。
推进重金属超标粮食污染管治。合理引导,调优种植结构。加大粮食收获环节调查和粮食收购检测数据分析,利用收购价格杠杆,通过流通倒逼农民种植结构调整和优化种植品种,从源头减少镉超标稻谷产出。加快对镉低吸附品种的开发和培育,推动粮食生产向集约化、规模化、专业化、标准化方向转变。把好关口,强化分类管理。全面执行“先检后收、分仓储存”制度,落实稻谷分级存储技术规程,严格重金属超标粮食处置程序,落实超标粮食定向处理机制,做到流向清晰、安全可靠,确保超标粮食不流入口粮市场。加快粮食收储企业快检设备配置,实现快检设备全覆盖,每个粮食收储企业必须配置与收购任务相适应的检测设备设施。加强研究,提升利用效能。积极引进中粮集团等500强企业,申报湖南省重点研发项目,开展降镉加工技术研究,拓展超标粮食利用途径,探索利用超标粮食生产食用糖浆、大米粉、淀粉等食品原料的途径,充分合理利用粮食资源,培育一批在“治镉”“降镉”方面创新引领的科技企业,消化处理超标粮食。
第五节 强化流通监管工程
全面履行监管责任,提升监管能力,健全监管体系和诚信体系,建立标本兼治、责权对等的行政监管机制,构建更高层次、更高质量、更有效率、更可持续的监管体系。
加强流通监管体系建设。建平台,完善以市粮食质监站为龙头,县级质监站为支撑,粮食企业检验室为延伸的全市质量监测运行机制,形成覆盖城乡的监测体系和平台。优机制,进一步完善多部门组成的粮食工作“三联机制”,建立与市场监督管理部门的信息共享机制。创制度,创新完善保障超标粮处置费用、粮食质量溯源等制度。严监管,加强对监管对象的规划,建立定期检查机制,抓好粮食市场监管,抓好问题整改。强队伍,完善粮食监督检查机构,充实监督检查人员队伍,加大监督检查业务培训,努力提高监督检查队伍素质。
提升流通监管能力。全面提高监督检查的科学性、有效性、针对性。加快推进和完善“互联网+监管”系统建设,规范事中事后监管,做好粮食行业“双随机”抽查应用系统建设工作,不断完善“双随机”抽查应用系统基础工作,梳理“双随机”监管事项清单,制定“双随机”监管工作细则,做好抽查企业和检查人员名录库基础数据录入和维护,建设完备的“双随机”抽查线上运行系统。积极做好粮油库存检查、涉粮案件移送和粮食经营者诚信档案等监督检查信息系统的运营工作,全面实现监管信息化。创新监管工作载体,打造“人防”“技防”“法防”“群防”四防一体的粮食流通和物资储备监管立体框架。
履行流通监管责任。着力抓好粮食收购监督检查、政策性粮食库存监管、国家粮食购销政策和粮食流通统计制度的执行检查、社会粮食流通监督检查,维护粮食生产者、经营者、消费者的合法权益。用好“12325”热线,及时解决群众关心、社会关注的涉粮问题。加强与市场监管等部门和毗邻地区粮食监督检查的沟通协作,强化信息资源共享,开展联动协查。推行闭合管理,严格粮食收购企业收购资格审核,坚持粮食收购先检后收,分仓储存,分类处置的原则,维护粮食市场秩序。
加强诚信体系建设。基本建成全市粮食经营者诚信体系,实现粮食经营者的信用信息全覆盖。建立信息公开制度和黑名单制度,完善信守激励和失信惩戒机制。加强与市场监管等部门信用信息共享,实施违法失信联合惩戒机制,充分发挥粮食经营者诚信体系在维护粮食流通秩序中的重要基础性作用。
第六节 完善物资储备工程
立足打基础利长远、补短板强弱项,建立健全物资储备制度,增强突发事件应对的灵活性和及时性,确保储备物资数量真实、质量良好、储备安全。
完善物资储备体制机制。落实习近平总书记关于“健全国家储备体系,科学调整储备的品类、规模、结构,提升储备效能”的重要指示精神,根据中央、省有关战略和应急物资储备的相关政策与制度,建立健全株洲市地方储备相关的配套制度,理顺物资储备相关部门的职责与功能定位,着力构建“管储、承储、用储”职能部门分工合理、职责清晰、权责一致、相互制约、相互监督的管理体制,争取市、县两级物资储备人员专技岗位编制,实行归口管理,引导物资储备工作有序有效开展。
加强物资储备项目建设。综合考量我市人口规模、集聚特征以及灾害发生的特点和规律,预测蔬菜、食用油、食糖、帐篷、衣被、矿泉水、冲锋舟等各类应急物资储备的供需匹配,科学规划布局储备基础设施。协调市救灾物资储备库完善配套设施,建成设施齐全、功能完善的市级中心库。从资金、项目和人才等方面支持各区县(市)改扩建现有粮库,建设县级救灾物资储备库(点),构建以市级救灾物资储备库为核心、县(市)救灾物资储备库(点)为支撑的“一核心、多网点”的物资储备基础设施网络。积极推动湘渌米业牵头规划建设湘中防冻抗冰灾物资储备中心项目,力争纳入省局“十四五”规划战略物资储备基地重点项目库,并建成投入使用。
强化物资储备日常监管。做好省级猪肉储备企业的日常监管和紧急情况下的投放工作,争取建立规模为2800吨市、县两级猪肉储备,其中,市级储备以冻猪肉为主,县级储备冻猪肉或生猪活体。积极争取市财政支持,力争建立基本生活必需品的储备。加强对市救灾物资储备库的指导、督促,确保救灾物资的收储、轮换和日常管理运转顺畅,根据动用指令,及时、高效组织救灾物资的调运。
第四章 保障措施
全面加强党的领导,认真贯彻落实粮食安全党政同责制要求,切实发挥粮安考核的指挥棒作用,加大统筹协调,明确职责分工,确保粮食和物资储备工作有机构、有队伍、有制度、有保障。
第一节 加强组织领导
粮食和物资储备工作事关国家粮食安全和社会稳定。各区县(市)政府要全面加强组织领导,做好统筹协调,明确职责分工,建立健全粮食安全保障和物资储备工作的长效机制,强化地方保障区域粮食市场供应和稳定价格的责任,切实承担起保障本区域粮食安全的责任。健全应急机制,完善应急预案,加强粮食应急加工、供应网络建设,落实物资储备任务,提高应急保障能力。
第二节 强化粮安考核
认真贯彻落实粮食安全责任制党政同责要求,切实发挥粮安考核“指挥棒”作用,强化粮食安全党政同责制考核激励机制,压实粮食和物资工作责任,坚持定性与定量、过程督查与年度考核相结合,围绕粮食生产、收购、仓储、供应及应急管理等环节细化落实任务指标,形成职责明确、导向科学、系统完备、高效合理的粮食安全责任制考核体系,不断提升考核工作实效。加强结果应用,切实以考促建,建立和落实工作调度、情况通报、现场情况督导等制度,形成常态化监管考核工作机制。
第三节 加大政策支持
统筹利用粮食风险基金等各级相关财政资金,融合行业发展资源,切实发挥政策性金融机构对粮食收储和流通基础设施建设的重要支持作用,夯实粮食行业发展基础,加快粮食全产业链建设,实现“产、购、储、加、销”等环节健康发展。各区县(市)政府积极筹措资金,全面落实粮食储备费用,确保本地区粮食和物资储备计划全面落实,粮油产业健康稳定发展。各地加大对重点粮食企业在规划、土地、税收等方面的政策扶持力度,加大各级财政资金对粮食行业重大政策、重大工程和重大项目的支持力度,重点对粮食产业化龙头企业的品牌建设、技术研发、装备更新等,提供财政奖补或贴息、退税等扶持政策,进一步支持产业转型升级和创新发展。
第四节 优化发展环境
认真贯彻落实国家、省、市文件精神,创新粮食和物资储备体制机制,全面落实各项工作措施。完善地方各级粮食行政管理职能,落实粮食行政管理部门依法管理全社会粮食流通职责。优化发展环境,进一步开放市场,有效利用省外和国外资源。制定和完善促进国有粮食购销企业改革和发展的政策措施,加快国有粮食仓储设施建设和功能提升,积极发挥国有粮食企业保供稳价主渠道作用。加强粮食监测预警,做好政策性粮源投放、市场粮源调度、政府储备吞吐轮换等工作,切实维护粮食市场平稳运行,统筹抓好政策性收购和市场化收购。着力构建政府、社会、企业共同参与的行业守信联合激励和失信联合惩戒机制,切实维护市场正常秩序,营造诚实守信的社会环境和企业生存发展环境。
责任编辑:市商务和粮食局